無料の3DCGソフト「Blender」は、アニメーションやゲーム制作など、幅広い分野で活用されています。しかし、いざ学習を始めようと思っても、なにから初めてよいかわからないと悩む場合も多いでしょう。
本記事では、Blenderを初めて学ぶ方に向けておすすめのチュートリアルや学習方法を紹介します。基本的な使い方からモデリングのチュートリアルまでまとめているので、これからBlenderに挑戦してみたい方はぜひ参考にしてみてください。
Blenderの基本操作チュートリアル
Blenderでは、以下の操作が基本になります。
- 視点操作
- オブジェクト操作
これらの操作方法について見ていきましょう。
①視点操作

Blenderを操作するうえで、まず覚えておきたいのが視点の動かし方です。作業中にオブジェクトをさまざまな角度から確認できるようになると、編集効率が向上します。
視点を回転させたいときは、マウスの中ボタンを押しながらマウスを動かしましょう。水平方向や垂直方向にカメラを移動させたい場合は、Shiftキーを押しながら中ボタンをドラッグすると平行移動が可能です。
さらに、マウスホイールを回すことでズームインやズームアウトもできます。
また、Blenderの基本操作についてより詳しく知りたい方は、以下の記事を参考にしてください。画面表示やモードごとの操作方法などを解説しています。
②オブジェクト操作

Blenderでは、オブジェクトの追加や削除、編集を行いながらモデルを作成していきます。新規でプロジェクトを開いたとき、中央にはデフォルトの立方体が配置されています。
不要な場合はオブジェクトを選択した状態でXキーから「削除」もしくはDeleteキーを押すと削除可能です。新しくオブジェクトを追加したいときは、画面左上の追加メニューから「メッシュ」を選びます。ショートカットはShift+Aキーです。
また、オブジェクトを編集する際によく使う操作は次の3つです。
| 操作 | ショートカット |
| 移動 | Gキー |
| 回転 | Rキー |
| 拡大・縮小 | Sキー |
これらの操作を行う際、X、Y、Gキーのいずれかを押すと、それぞれの軸を固定して編集が可能です。
Blenderのモデリングチュートリアル
Blenderでモデリングを行う方法について見ていきます。今回は、以下の手順でクッションを作成してみます。
- クッションのモデルを作る
- 物理演算を設定する
- 表面を滑らかに整える
- マテリアルを設定する
モデリングのチュートリアルとして活用してみてください。
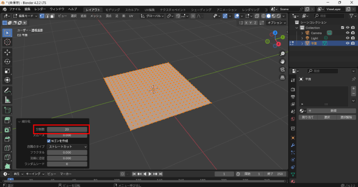
①クッションのモデルを作る
最初にクッションの土台となる平面を追加します。Shiftキー+Aキーでメニューを開き、「平面」を選択してください。続いてTabキーを押して編集モードに切り替え、右クリックから「細分化」を実行します。
分割数は「20」に設定しましょう。

さらにEキーで少し上に押し出して厚みを加えると、クッションの元になる立体が完成します。

また、Blenderのモデリングをプロから教わりたい方は、Blender基礎セミナーがおすすめです。Blenderを使った3Dモデリングやアニメーション作成を体験できます。初心者に特におすすめのセミナーなので、Blenderをなにから学べばよいかわからないという方は、ぜひチェックしてみてください。
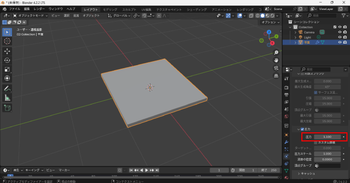
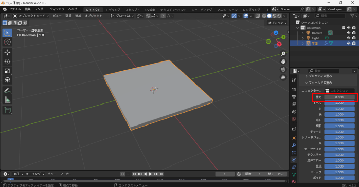
②物理演算を設定する
オブジェクトモードに戻ったら、物理演算プロパティから「クロス」を選びます。「圧力」にチェックを入れ、数値を「1.1」に設定すると、中に空気が入ったように膨らむ効果を与えられます。

次に「フィールドの重み」を開き、「重力」を「0」に変更しましょう。

これで、アニメーションを再生した際に、モデルが下に落ちないようになります。最後にスペースキーで再生し、ふくらむクッションの形を確認しましょう。

③表面を滑らかに整える
膨らんだ形をより自然に見せるために、モディファイアープロパティから「サブディビジョンサーフェス」を追加します。「ビューポートのレベル数」を「2」に設定すると、柔らかいクッションの質感を表現できます。

④マテリアルを設定する
最後にクッションに色をつけて仕上げます。マテリアルプレビューに切り替えたら、マテリアルプロパティを開いて「新規」をクリックしてください。
ここで「ベースカラー」を好みの色に変更すると、モデルの色合いを調整できます。

また、以下の記事では、Blenderでサッカーボールをモデリングする方法を解説しています。アニメーションの付け方も紹介しているので、ぜひ参考にしてください。
Blenderのおすすめチュートリアル動画
Blenderが学べるおすすめのチュートリアル動画は以下のとおりです。
- 【Blender超入門】超やさしく解説!使い方〜画像の書き出しまで【初心者向け】【入門チュートリアル】
- 【blender初心者】スプーンを超簡単モデリング!
- 【Blender2.9】カプセル錠剤を作ろう【初心者向けチュートリアル】
- Blenderでクロワッサンを作ろう!初心者でもできるチュートリアル
- 【blender】テクスチャペイントでパンダ【初心者向けチュートリアル】
- 【Blender 2.8】超簡単!フォトリアルな海の作り方【3DCG】
これらのチュートリアル動画について見ていきましょう。
①【Blender超入門】超やさしく解説!使い方〜画像の書き出しまで【初心者向け】【入門チュートリアル】
ハンバーガーのモデリングを行いながらBlenderの使い方をレクチャーしてくれるチュートリアル動画です。
画面の構成や操作の流れを一つひとつ丁寧に説明してくれるため、Blenderをまだ触ったことがない初心者でも安心して取り組めます。
②【blender初心者】スプーンを超簡単モデリング!
スプーンのモデリングを肉声付きで解説したチュートリアル動画です。
一つひとつの操作を丁寧に解説してくれるため、初心者でもわかりやすく取り組めます。簡単なモデリングから始めてみたい方に特におすすめです。
③【Blender2.9】カプセル錠剤を作ろう【初心者向けチュートリアル】
カプセル錠剤を作りながら、Blenderの基本操作が学べるチュートリアル動画です。
モデリングだけでなく、マテリアルやライト、カメラの設定なども解説されているので、レンダリングまでの一連の流れを理解できるでしょう。
④Blenderでクロワッサンを作ろう!初心者でもできるチュートリアル
Blenderでクロワッサンをモデリングする手順を解説しているチュートリアル動画です。初心者でも迷わず進められるように、どこをクリックすればよいか明確な目印が表示されており、操作手順をわかりやすく理解できます。
複雑なテクスチャ作成も丁寧な説明があるので、動画を見ながら進めるだけで自然でリアルなクロワッサンの質感まで再現できるでしょう。
⑤【blender】テクスチャペイントでパンダ【初心者向けチュートリアル】
このチュートリアルでは、Blenderを使ってパンダのモデルを作成し、さらにテクスチャペイントで柄を描く方法を解説しています。
UV展開の操作がわかりやすく解説されているため、モデル作成からテクスチャ設定まで一連の流れを学べます。初心者がつまずきやすいポイントをしっかりカバーしているので、Blenderでキャラクターを作成したい方におすすめです。
⑥【Blender 2.8】超簡単!フォトリアルな海の作り方【3DCG】
フォトリアルな海を作る方法を解説したチュートリアルです。初心者でも現実と見分けがつかないほどリアルな水面を再現できます。
動画は5分以内でコンパクトにまとめられており、短時間で海の作成手順を理解できます。
Blenderでおすすめの学習方法
Blenderのスキルを身につけるなら、以下の方法がおすすめです。
- チュートリアル動画で学ぶ
- 本で学ぶ
- セミナーで学ぶ
これらの学習方法について見ていきましょう。
①チュートリアル動画で学ぶ
チュートリアル動画なら、実際の操作画面を見ながら進められるため、説明を読んで理解するよりも直感的に操作を覚えられるのがメリットです。無料で公開されている教材も多く、気になる分野をすぐに学べる点も魅力です。
特に、モデリングやアニメーションなど視覚的な理解が必要な部分は、動画学習との相性に優れています。
②本で学ぶ
体系的に知識を身につけたい場合には、本での学習がおすすめです。本なら段階に沿って進んでいくため、基礎のしっかりとした土台を築けます。
また、一冊あると必要なときにいつでも調べられるので、辞書的に活用できるのも大きな強みです。特に、独学で確実にステップアップしたい方に本を使った学習は向いています。
③セミナーで学ぶ

セミナーは、講師から直接指導を受けられるのが大きなメリットです。疑問点をその場で質問できるため、独学でつまずきがちな部分も効率的に解決できます。
Blender基礎セミナーでは、実際に3Dモデルを作成したり、アニメーションを作ったりしながらBlenderの使い方を学べます。また、短期間で集中的に学習できるため、仕事で忙しい方にもおすすめです。
効率的にBlenderを学びたい方は、ぜひチェックしてみてください。
セミナー名 Blender基礎セミナー 運営元 GETT Proskill(ゲット プロスキル) 価格(税込) 29,700円〜 開催期間 2日間 受講形式 対面(東京・名古屋・大阪)・ライブウェビナー・eラーニング
Blender学習のコツ

Blenderを学習する際は、以下のコツを意識しましょう。
- アウトプットに力を入れる
- 継続的に学習する
- コミュニティに参加する
これらのコツについて詳しく見ていきます。
①アウトプットに力を入れる
Blenderを学習するうえで大切なのは、学んだことをすぐに実践することです。本やチュートリアル動画で知識を得たら、必ず自分で手を動かしてアウトプットしてみましょう。
実際に操作を繰り返すことで理解が深まり、記憶にも定着しやすくなります。
②継続的に学習する
毎日少しでもBlenderに触れる習慣を作ることが、スキルを伸ばす近道です。継続的に学習することで着実にできることが増えていきます。
一方で、学習の時間が空くとモチベーションが下がりやすく、再開までにエネルギーを使ってしまうため注意が必要です。
③コミュニティに参加する
一人で学習を続けると、どうしても挫折しやすくなってしまいます。そこでおすすめなのが、BlenderのコミュニティやSNSで仲間を見つけることです。
進捗を共有したり、互いにフィードバックを送り合ったりすることで、学習のモチベーションを維持しやすくなります。
また、セミナーに参加してオフラインで交流を持つのもおすすめです。
Blenderのチュートリアルについてのまとめ
今回は、Blenderのおすすめチュートリアルや、モデリングの方法などについて紹介しました。Blenderを効率よく学ぶには、チュートリアル動画を活用するのが効果的です。
知りたい情報をピンポイントで学べることや、実際に手を動かしながら理解を深められるのが魅力です。自分に合ったチュートリアルを見つけて、無理なくスキルアップを目指してみてください。