Blenderはモデリングからレンダリングまで一貫して行えるため、建築パース制作に向いているソフトです。豊富にあるアドオンを利用すれば、初心者でも直感的に制作にチャレンジできるのも魅力です。
本記事では、Blenderで建築パースを作る手順や注意点について解説します。また、作業を効率化するおすすめのアドオンも紹介しているので、これからBlenderを使った建築モデリングに挑戦したい方は参考にしてください。
建築パース制作にBlenderが向いている理由
建築パース制作にBlenderが向いている理由には以下が挙げられます。
- コストを抑えて導入できる
- 2種類のレンダリングエンジンを搭載している
- アドオンで機能を拡張できる
これらについて詳しく見ていきましょう。
①コストを抑えて導入できる
Blenderは無料で利用できるオープンソースソフトです。一般的な3DCGソフトは数万円から数十万円かかるケースも多く、初期投資が大きな負担となります。
その点、Blenderならライセンス料が一切かからないため、個人でも導入しやすいのが特徴です。
②2種類のレンダリングエンジンを搭載している
Blenderには、高速処理ができる「Eevee」と、フォトリアルな質感表現に優れた「Cycles」という2種類のレンダリングエンジンが搭載されています。そのため、スピードやクオリティなど、重視したい要素ごとに使い分けが可能です。
柔軟な選択肢があることで、効率よく建築パースを仕上げられます。
③アドオンで機能を拡張できる
Blenderには無料有料問わず、数多くのアドオンが提供されています。うまく活用することで、標準機能では手間のかかる作業を効率化できます。
間取り作成や外観デザインは時間がかかるので、簡単に自動生成機能を追加できるのは大きな魅力です。
Blenderで建築パースモデリングをする手順
Blenderで建築パースモデリングをするなら、アドオンを活用すると効率的です。今回は、Blenderに標準で搭載されている「Archimesh」を使ってモデリングする方法について見ていきましょう。
①Archimeshをインストールする
まず使用するアドオン「Archimesh」を有効化する必要があります。
編集メニューの「プリファレンス」から「エクステンションを入手」を開き、検索窓に「Archimesh」と入力して「インストール」ボタンをクリックしましょう。

その後、「アドオン」タブを開き、「Archimesh」にチェックを入れることで、BlenderでArchimeshを利用できるようになります。

②壁を作成する
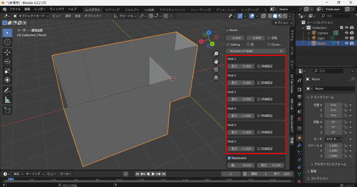
アドオンが有効になったら、壁を作成していきます。Shift+Aキーで「メッシュ」を開き、「Archimesh」の中から「Room」を選択します。
続いて、右側にある詳細メニューをNキーで表示したら、「Number of walls」を「6」に設定し、以下のように壁の長さを入力します。
- Wall 1:5.00
- Wall 2:3.00
- Wall 3:-3.00
- Wall 4:-1.500
- Wall 5:-2.00
- Wall 6:-1.500

さらに、「高さ」や「幅」をお好みで調整して、壁に厚みを持たせましょう。

また、Blenderの基本的な画面操作に不安がある方は、以下の記事を参考にしてください。Blenderの画面操作やオブジェクト操作の方法について解説しています。
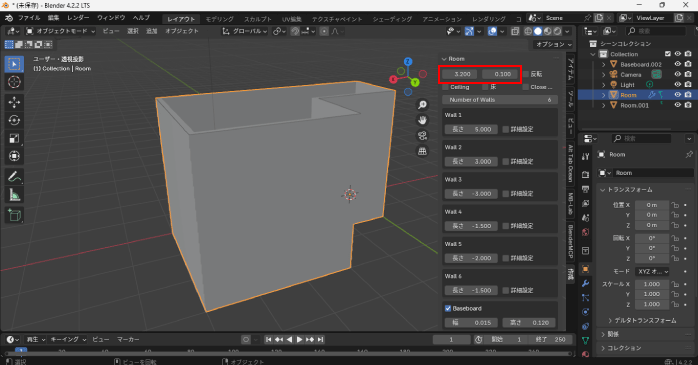
③床・ドアを作成する
次に床とドアを作成します。「Room」の設定画面で「床」にチェックを入れると、自動的に床が生成されます。

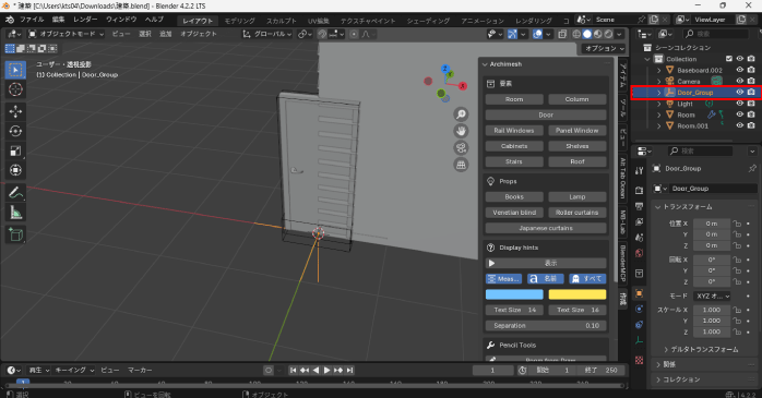
続いて、Shift+Aキーの「メッシュ」にある「Archimesh」から「Door」を選択し、ドアを配置します。

位置を調整したい場合は移動や回転を行いましょう。
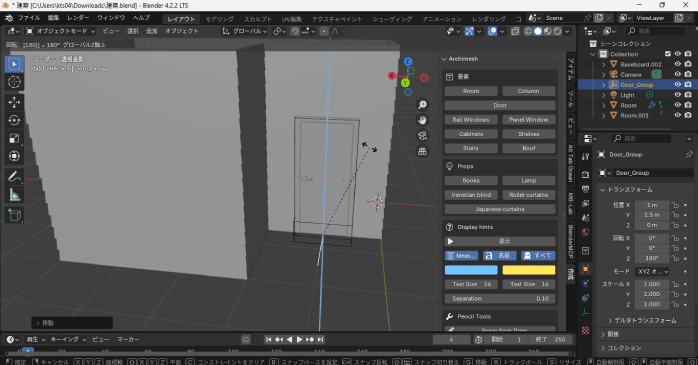
シーンから「Door_Group」をアクティブにしてGキーを使って、任意の位置にドアを配置します。

また、ドアが逆向きになっている場合は、R→Z→180と入力すれば、ドアをZ軸方向に180度回転させられます。

また、アドオンを使わずにBlenderで一からモデリングできるようになるスキルを身につけたい方は、Blender基礎セミナーをチェックしてみてください。ローポリデータの3DCGモデリングをハンズオン形式で行いながら、Blenderの使い方について学べます。
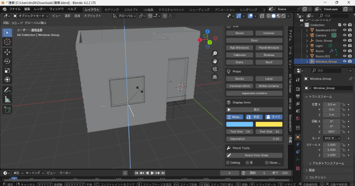
④窓を作成する
窓は詳細メニューにある「要素」から「Rail Windows」をクリックすることで配置できます。窓が追加されたら、シーンから「Window_Group」をアクティブにしてGキーで位置を調整しましょう。

窓の向きが逆の場合はR→Z→180で回転させます。また、窓の片側をGキーで動かすことで窓の開閉も可能です。
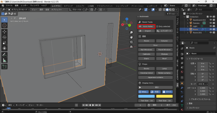
さらに壁を選択した状態で「Room Tools」の「Auto Holes」をクリックすると、窓に合わせて自動で壁の切り抜きが行われます。

ここまでできたら、複数の窓を追加したり、マテリアルを設定したりして、よりリアルな建築パースを完成させましょう。

また、Blenderでリアルな建物にするために欠かせないテクスチャに関しては、以下の記事で詳しく解説しています。基本的な使い方について知りたい方は、ぜひチェックしてみてください。
Blenderでおすすめの建築アドオン
以下は、Blenderで使えるおすすめの建築アドオンです。
- Archimesh
- Building Tools
- Buildify
それぞれのアドオンの特徴について見ていきましょう。
①Archimesh
Archimeshは、建物の間取りを素早く作成できるアドオンです。壁や屋根、ドアなどを効率的に配置できます。
また、ワンクリックで壁をドアでくり抜くといった直感的な操作も可能です。短時間で建築の基本構造を組み立てられるため、建築パースの下地作りに便利です。
②Building Tools
Building Toolsは、建物の外観を簡単に生成できるアドオンです。階数や屋根の形状を自由に設定できます。
また、ドアや窓も生成可能です。デザインも好みに応じて編集できるため、建築パースの全体的な外観を素早く作成したい場合に役立ちます。
③Buildify
Buildifyは、ジオメトリーノードを活用して建築モデルを生成できるアドオンです。生成したモデルはドラッグ&ドロップで簡単に形状を変更できます。
モジュールを変えることで、生成される建物が変わるため、効率的にバリエーション豊かな建築パースを制作できます。
Blenderの建築パースモデリングで注意する点
Blenderで建築パースのモデリングをする際は、以下の点に注意が必要です。
- カメラに映らない部分は省略する
- 現実のサイズに合わせる
- オブジェクトを管理する
これらの注意点について確認していきましょう。
①カメラに映らない部分は省略する
建築パースを制作する際には、最終的にカメラに映らない部分のディテールは省略して問題ありません。不要な箇所まで細かく作り込んでしまうと、モデリングに時間がかかり効率が悪くなります。
一方で、注目される箇所はしっかりと作り込むことで、全体の完成度を高められます。
②現実のサイズに合わせる

建築パースは、実際の寸法に基づいて制作することで違和感のない仕上がりになります。建築分野では一般的にミリメートル(mm)が基準ですが、Blenderでは初期設定がメートル(m)になっています。
そのため、「シーンプロパティ」にある「単位」の「長さ」を「ミリメートル」に変更し、実際の寸法を反映させることが大切です。
③オブジェクトを管理する
建築パースでは多くのオブジェクトを扱うため、適切な管理が大切です。管理が乱雑なまま作業を進めると、修正の際に目的のオブジェクトが見つからず作業効率が低下します。
壁や床、家具などをカテゴリごとにコレクションし、オブジェクトにわかりやすい名前をつけておくことで、後からの編集や修正がスムーズになります。
Blenderの建築を学べるおすすめの本
Blenderを使った建築パースのモデリングスキルを身につけたいなら、以下の本で学習するのがおすすめです。
| タイトル | 著者 | 発売日 |
| はじめての3DモデリングBlender 4 超入門 改訂新版 | 富元 秀俊 | 2025年3月3日 |
| ミニチュア作りで楽しくはじめる 10日でBlender 4入門 | M design | 2024年1月19日 |
| Blender 質感・マテリアル設定実践テクニック[Blender 4.2 対応版] | 灰ならし | 2024年12月24日 |
これらの本の特徴について見ていきましょう。
①はじめての3DモデリングBlender 4 超入門 改訂新版

引用:Amazon
本書では、家具やインテリアを作りながらBlenderの基本を学べます。また、キャラクターのモデリングやライティング、レンダリング方法についても学べるため、一冊でBlender全般のスキルが身につくでしょう。
Blenderを使った3DCGの入門書として最適な一冊です。
②ミニチュア作りで楽しくはじめる 10日でBlender 4入門

引用:Amazon
本書は、ミニチュアルームを作りながら、Blenderの操作方法を学べる入門書です。テーブルや椅子、ソファなど、インテリア作りを体験できるため、建築モデリングにも活かせるでしょう。
知識ゼロからBlenderに挑戦したい方は、ぜひチェックしてみてください。
③Blender 質感・マテリアル設定実践テクニック[Blender 4.2 対応版]
![Blender 質感・マテリアル設定実践テクニック[Blender 4.2 対応版]](https://cad-kenkyujo.com/wp-content/uploads/2025/09/capture519-15.png)
引用:Amazon
本書は、建築モデリングにも活かせるマテリアル設定の方法を学べる一冊です。シェーダーエディターやプリンシプルBSDFの使い方、テクスチャを使った質感の作り方などを収録しています。
金属や水、ガラスといった基本のマテリアルはもちろん、色むらや錆などの応用的な表現方法まで幅広く学べます。
Blenderでの建築パースモデリングスキルを高めるなら

Blenderを使った建築パース作成には、さまざまなスキルが求められるため、講座を利用して体系的に学ぶのがおすすめです。Blender基礎セミナーでは、モデリングやマテリアル設定について学びながら、建築モデルの作成や、作成したモデルにリアルな質感を与えるスキルを習得できます。
短期間で基礎から重点的にスキルアップできるので、一からBlenderを学習したいと考えている方は、ぜひ詳細をチェックしてみてください。
セミナー名 Blender基礎セミナー 運営元 GETT Proskill(ゲット プロスキル) 価格(税込) 29,700円〜 開催期間 2日間 受講形式 対面(東京・名古屋・大阪)・ライブウェビナー・eラーニング
Blenderと建築についてのまとめ
今回は、Blenderを使った建築パースのモデリング方法について解説しました。Blenderを使えば、建築パースのモデリングからレンダリングまでを一貫して行えます。
また、アドオンを活用すれば間取りや外観の作成が効率的になり、作業時間を短縮可能です。書籍やセミナーで学べば、初心者でも短期間で実践的なスキルを身につけられるので、ぜひチャレンジしてみてください。