自分の手でなにかを作り上げる「ものづくり」。最近では、趣味としてものづくりを始め、その作品をイベントで出展する人も増えています。
本記事では、ものづくりの魅力やどのような種類があるのかを紹介します。
ほかにも、作品をイベントに出品するまでのステップも解説しているので、趣味でものづくりをしたい方や、長期休みに親子でものづくりにチャレンジしてみたい方は、ぜひ参考にしてみてください。
ものづくりの魅力とは?

ものづくりにはたくさんの魅力がありますが、主な魅力として以下の3つが挙げられます。
- 手軽に始められる
- 自分好みの作品を作れる
- 収益化できる場合もある
これらの魅力について見ていきましょう。
魅力①手軽に始められる
ものづくりの魅力の一つは、特別な設備や高価な道具がなくても始められる点にあります。例えば、紙やペンがあればポストカードのデザインを考えられますし、家に廃材があれば簡単なクラフトも可能です。
さらに、デジタルツールを活用すれば、パソコンやスマートフォンだけでデザインを作成することもできます。
また、自宅でできる趣味でもあるので、天候に左右されず取り込めるのも魅力です。
魅力②自分好みの作品を作れる
自分のアイデアを自由に反映できることもものづくりの魅力です。市販の商品では満足できない人でも、ものづくりなら細部までこだわることで自分好みの作品に近づけられます。
例えば、アクセサリーなら色や形、素材などからオリジナル性を出せます。また、3Dプリンターを使えば、実用性のあるオブジェクトやインテリア小物を自分の好きな形で作成可能です。
また、既存の商品に手を加える「カスタマイズ」も楽しみの一つです。さらに、手作りならではの温かさもものづくりの魅力といえます。
自分好みの作品を作ることで、完成したときの喜びも大きくなるでしょう。
魅力③収益化できる場合もある
ものづくりは趣味として楽しむだけでなく、収益化して副業にできる場合もあります。
さまざまなものづくりイベントに参加すれば、作成した作品を不特定多数の人たちに販売できます。
また、デジタルデザインの場合は、在庫を抱える心配がないため、リスクを取らずに収益を得られるのも魅力です。収益化を目指すことで、さらなる制作意欲も湧いてくるでしょう。
副業しても可能性を広げられる点は、ものづくりの魅力といえます。
ものづくりの種類

ものづくりにはさまざまなスタイルがありますが、大きく分けると以下の2種類があります。
- ハンドメイド
- デジタルデザイン
- デジタル×3Dプリント
それぞれの特徴について見ていきましょう。
種類①ハンドメイド
ハンドメイドは、手作業で物を作るスタイルです。アクセサリーや雑貨、洋服、小物など、さまざまな作品が作れます。
初心者でも取り組みやすく、ビーズアクセサリーや布を使った小物作りなどは、特別なスキルがなくても始められます。
また、自宅で少しずつ作業できるため、趣味として始めやすいのも特徴です。
さらに、イベントやオンラインでの販売を通じて収益化を目指すこともできます。
種類②デジタルデザイン
デジタルデザインは、パソコンやタブレットを使ってデザインを作成するスタイルです。IllustratorやCanvaといったツールを活用することで、ポスター、ロゴ、名刺、ステッカーなどの制作ができます。
物理的な材料を必要としない点や、繰り返し編集や修正が可能な点がデジタルデザインの強みです。
さらに、初心者向けのテンプレートやオンラインチュートリアルも豊富にあるため、専門的な知識がなくても気軽に始められます。
また、3Dモデリングソフトを使えば、立体的なデザインができ、作成したデータは3Dプリンターがあれば実体化も可能です。
なお、デザインツールであるIllustratorがどういうソフトなのかを知りたい方は、以下の記事を参考にしてみてください。
Illustratorの基本的な使い方について詳しく解説しています。
種類③デジタル×3Dプリント
デジタル×3Dプリントは、まずCADでオリジナルの製品データを作成して3Dプリンターで実際に3Dプリントする方法です。
期間限定イベントの「親子で発見!リサイクル×3Dものづくり 自由研究チャレンジ」では、お台場にて親子でCADデータの作成と3Dプリントを体験することができます。
親子10組限定で、子供は小学3年生以上が対象となります。大人1人につき子ども2人まで参加可能です。
ぜひこの機会にものづくりの一環として参加してみてください。
ものづくりからイベントの出展に挑戦しよう
ものづくりをしてイベントに出展することは、自分の作品を広めるチャンスです。
出展するイベントは、ハンドメイドマーケットやクリエイターズマーケット、地元のフェスティバルなどがあります。
出展の際には、ブースのレイアウトや作品の陳列方法を工夫し、来場者に印象を与えることが大切です。
イベントでの反応を得ることで、次の制作意欲やアイデアが広がり、さらに多くの販売機会が生まれるかもしれません。
また、ほかの出展者と交流できるのもイベントに出展するメリットです。
ものづくりの例として椅子の立体モデルを作ってみよう
イベントに出す作品として、3Dプリンターを活用するのもおすすめです。
ものづくりの例として、簡単な椅子の立体モデルを作って、3Dプリンターで出力する方法について見ていきましょう。
1.Blenderで椅子を作る
立体オブジェクトを作るには、3Dモデルを作れるソフトでデータを作成する必要があります。今回は、無料で利用できる3DCGソフトであるBlenderを使っていきます。
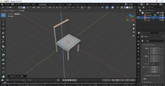
Blenderを立ち上げたら、デフォルトで表示されている立方体を選択して、SキーとZキーでZ軸方向に縮めて立方体を平にしましょう。

続いて、編集モードに切り替え、Ctrl+Rキーでループカットを作成します。ループカットとは、オブジェクトに辺を追加する機能です。
画像のように、正方形の四隅から少し内側にループカットを四箇所作成してください。

ループカットはドラッグで位置を決めてクリックを押すことで確定できます。ループカットができたら、画面左上の面選択モードをクリックします。
面選択モードの状態で、四隅の面をShiftキーを押しながらクリックし、面を複数選択しましょう。選択できたら、Eキーで下方向に押し出しを行ってください。

椅子の上部に戻り、一辺の面を3つShiftキーを押しながらクリックします。Eキーで今度は上方向に押し出しを行ったら、椅子の3Dモデルは完成です。

2.stlファイルでエクスポートする

スライサーソフトに取り込むためには、作成したファイルを三次元形状のデータを保存するファイルである「stlファイル」に変換する必要があります。
Blenderでは、トップバーの「ファイル」にある「エクスポート」から「Stl(.stl)」を選択することで、stlファイルへの変換が可能です。
ファイルを保存するフォルダーを開き、画面右下にある「STLをエクスポート」をクリックしましょう。
これにより、Blenderで作成した3Dモデルをstlファイルでエクスポートできました。
3.stlファイルをスライサーソフトに取り込む
作成したstlファイルは、スライサーソフトに取り込んで3Dプリンター用のファイルに変換します。
スライサーソフトによって設定方法は異なるので、お使いのスライサーソフトの使い方に則って設定を行いましょう。
設定ができたら、3D形状での印刷を開始してください。
また、Blenderを使って3Dモデルを作る方法についてより詳しく知りたい方は、以下の記事が参考になります。
Blenderでサッカーボールを作る方法や、作ったモデルにアニメーションを付与する方法について解説しています。
ものづくりからイベントに出展するまでのステップ

手作りした作品をイベントで出展するには、計画的な準備が必要です。以下4つのステップを押さえることで、出展までをスムーズに進められます。
- 作りたいものを決める
- 必要なツールや材料を決める
- 必要に応じてセミナーでスキルを磨く
- イベントに出展する
これらのステップについて見ていきましょう。
ステップ①作りたいものを決める
まず最初に、どんな作品を作りたいのかを決めます。自分の得意な分野や興味があることをテーマにすることで、楽しんで制作に取り組めるでしょう。
また、ターゲットとなる顧客層を考えることも重要です。テーマやターゲットを絞れたら、実際にどのようなアプローチで作品を作成するかを考えましょう。
ステップ②必要なツールや材料を決める
作りたいものが決まったら、次はその作品を作るために必要なツールや材料を準備します。
以下の表のように、どのようなものを作るのかによって必要なものは異なります。
| 分類 | 主な必要なもの |
| ハンドメイド | ビーズ、糸、接着剤、ペンチ、布、ミシンなど |
| デジタルデザイン | パソコン、スマートフォン、タブレット、3Dプリンター、デザインソフトなど |
作りたい物によっては費用がかさんでしまう場合があるため、あらかじめ必要な物を用意するところから始めて、予算に問題ないか確認しておきましょう。
ステップ③必要に応じてセミナーでスキルを磨く

ものづくりに必要なスキルや知識を深めたいなら、セミナーに参加することも有効です。デザインを学ぶためにIllustratorの使い方を学んだり、3Dモデリングを学ぶためにBlenderの使い方を学んだりすることで、より高度なものづくりができます。
セミナーでは専門家から直接学べるため、自己学習よりも効率よくスキルアップできます。さらに、ほかの学習者との交流の場にもなるため、良い刺激にもなるでしょう。
以下のセミナーは、Blenderの使い方を学べるBlender基礎セミナーです。Blender基礎セミナーでは、実際にモデリングを行いながら、体系的にBlenderの使い方を学べます。
詳細が気になる方は、ぜひこちらもあわせてチェックしてみてください。
ステップ④イベントに出展する
準備が整ったら、イベントに出展します。出展するイベントを選ぶ際は、自分の作品に合ったイベントを見つけることが重要です。
今回はジャンル問わず手作りの作品を販売・購入できるイベントである「クリエイターズマーケット」を例に出品方法を解説します。
クリエイターズマーケットで作品を出展する流れは以下のとおりです。
- 作品資料となる作品の写真を3枚用意する
- 出展申し込みフォームから出展の申し込みをする
- 出展OKのメールが届いたら出展料金を振り込む
- 出展確定メールが届く
- 開催日約1ヶ月前に詳細が書かれたマニュアルセットが郵送で届く
- 開催日当日になったら搬入や設営を行う
各イベントのルールに則って出展作業を行いましょう。
ものづくりとイベントについてのまとめ
今回は、作成したオリジナル作品をイベントに出展する方法について紹介しました。
ものづくりは、趣味としてだけでなく、収益化して副業にできるのも魅力です。
ハンドメイドやデジタルデザインなどの分野で、自分らしい作品を生み出し、それをイベントで多くの人に届けることで、作品作りのモチベーションになるでしょう。
自身の作品を多くの方に届けたいと考えている方は、ぜひイベントに参加してオリジナル作品の販売を行ってみてください。