Blenderで不要な頂点を整理したい場合に使われるのが結合です。Blenderでは、頂点を結合することでスムーズなモデリングができるようになります。
本記事では、Blenderで頂点を結合するやり方について紹介します。また、結合ができない場合の対処法も解説しているので、Blenderのスキルを高めたい方は、ぜひ最後までご覧ください。
Blenderの頂点操作は編集モードから行う
Blenderで頂点操作を行う場合は、編集モードから作業する必要があります。オブジェクトモードはシーン内のオブジェクト全体の移動や回転、拡大・縮小といった操作を行うモードで、編集モードはオブジェクトの形状を細かく変えられるモードです。
編集モードにはTabキーを押すことで切り替えができ、編集モードに入ると頂点・辺・面を個別に操作できるようになります。
このように、Blenderの頂点操作は編集モードで行うという点を理解しておくことで、頂点が選択できなかったり、結合ができなかったりといった問題を防止できます。
Blenderの頂点を結合する方法
Blenderで頂点を一つに結合したい場合は、以下のやり方で結合できます。
- 編集モードに切り替え、頂点選択を有効にしたうえで、結合予定の頂点を選択する
- 右クリックのコンテキストメニューから「頂点をマージ」を選択して、任意の結合方法を選択する

また、結合のやり方には以下の4種類があります。
| 方法 | 特徴 |
| 中心に | 頂点の中心で結合される |
| カーソル位置に | カーソルが置かれている位置に結合される |
| 束ねる | つながっている頂点の中心に結合される |
| 距離で | 頂点同士の距離が、結合距離よりも狭まった際に頂点の中心で結合される |
これらの結合方法を使うと、どのような形で結合されるのかについて見ていきましょう。
①中心に

選択した頂点の中心で結合されます。
②カーソル位置に

カーソルが置かれている位置に結合されます。
③束ねる

つながっている頂点の中心に結合されます。
④距離で

選択している頂点同士の距離が、設定済みの結合距離よりも狭まった際に頂点の中心で結合されます。結合距離は、左下に表示されるプロパティパネルで変更可能です。
また、Blenderを始めたばかりでなにから進めたらいいかわからないという方は、以下の記事を参考にしてください。Blenderを学べるおすすめのチュートリアル動画を厳選して紹介しています。どのチュートリアルも初心者向けなので、基本から始めたい方に最適です。
Blenderの頂点結合を自動でする方法
Blenderでは、モデリング作業中に意図せず頂点が増えてしまうことがあります。そのような場合に便利なのが頂点を自動結合できる機能です。
まず、編集モードに切り替え、次に3Dビューポート右上にある「オプション」を開きましょう。表示された項目の中から、「自動マージ」を見つけてアクティブにします。

続いて、しきい値を設定します。これは、どれくらい近い距離にある頂点を結合するかを決める数値です。
数値が小さいほど、ほぼ完全に重なった頂点だけが結合されます。逆に、数値を大きくすると、少し離れている頂点でも結合されるため、意図しない結合が起こる可能性があります。
Blenderの頂点を編集する方法
結合以外にも、Blenderの頂点を編集する方法があります。
- 頂点の追加
- 頂点の削除
- 頂点の移動
上記のBlenderの頂点を編集する方法について見ていきましょう。
①頂点の追加
頂点を追加することで、形状を細かく調整できるようになります。まず、頂点を追加したい箇所にカーソルを合わせます。
続いて、Ctrlキーと同時に右クリックでその箇所に頂点が追加されます。一点だけ追加したい場合に便利な方法です。
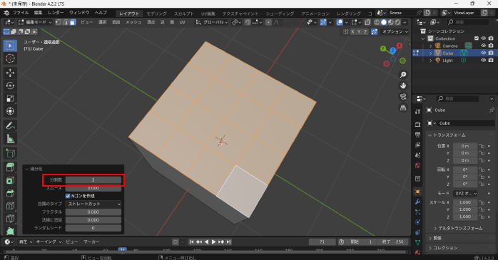
また、細分化で頂点を追加する方法もあります。この場合は、頂点を追加したい面や線を選択して右クリックから「細分化」を選択しましょう。

すると、3Dビューポート左下に設定メニューが表示されるので、「分割数」を変更すると、指定した数に応じて頂点が自動的に追加されます。

均等に頂点を増やしたい場合に適した方法です。
②頂点の削除
不要な頂点は手動で削除可能です。まず、削除したい頂点を選択します。
その状態で、DeleteキーもしくはXキーから「頂点」を選択しましょう。

また、右クリックから「頂点を削除」を選択することでも同様の操作が可能です。
③頂点の移動
頂点は、Gキーを押してのドラッグで移動ができます。

形状を整えたりバランスを調整したりする際に使用する基本機能です。
さらに、X・Y・Zキーを併用すると、移動する軸を指定可能です。例えば、Xキーを押すとX軸方向のみに移動できるため、正確な位置調整がしやすくなります。
Blenderの頂点数を確認する方法
Blenderで頂点結合する際は、頂点数を表示して把握しておくとモデルの軽量化やパフォーマンスの最適化をする際に便利です。3Dビューポート右上にある「オーバーレイ」のアイコンをクリックし、「統計」にチェックを入れてください。

すると、3Dビューポート左上から常にリアルタイムで頂点数が確認できるようになります。頂点を結合する前後で数値を比較すれば、不要な頂点が正しくまとめられているかを判断しやすくなります。
モデリングの効率化につながるので、統計表示も積極的に活用するようにしましょう。
Blenderで頂点が結合できない理由と対処法
Blenderで頂点が結合できない場合は、以下のような理由が考えられます。
- モード選択が不適切
- 頂点が未選択
理由を知っておくことで、適切な対処が可能です。これらのBlenderで頂点が結合できない理由とその対処法について見ていきましょう。
①モード選択が不適切
Blenderでは、頂点の結合は編集モードでのみ行える操作です。オブジェクトモードのままでは、頂点を結合できません。
対処法としては、まず対象のオブジェクトを選択し、Tabキーを押して編集モードに切り替えます。3Dビューポート左上に「編集モード」と表示されていることを確認したうえで、結合操作を行いましょう。
②頂点が未選択
結合予定の頂点が正しく選択されていない場合も、結合できません。この場合は、頂点選択モードに切り替えてから操作します。
3Dビューポート左上にある頂点・辺・面の切り替えアイコンから、頂点のイラストが描かれたアイコンを選択してください。その後、結合したい複数の頂点を選択し、結合操作を行うことで対処できます。
また、Blenderの実践的な講座を探している方には、Blender基礎セミナーがおすすめです。Blender基礎セミナーでは、アーマチュアやウェイトペイントを設定してアニメーションを作る方法や、UV展開を利用したテクスチャペイントのやり方、スカルプトを用いたモデリングなどを学べます。興味のある方は、ぜひ詳細をチェックしてみてください。
Blenderの頂点に関する便利機能
以下は、Blenderの頂点を活用した便利機能です。
- ループカット
- ナイフ
- 押し出し
これらの機能を理解して使いこなすことで、モデリング作業の効率と表現の幅が向上します。説明と使い方について見ていきましょう。
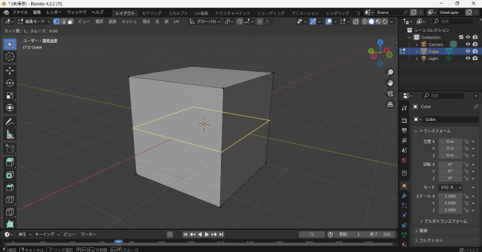
①ループカット
Blenderのループカットは、メッシュの面に沿った辺や頂点を追加する機能です。キャラクターの関節を再現したり、表情をリアルにしたりするためのエッジを追加したいときなどに使用されます。
ループカットの追加は、Ctrl+Rキーから可能です。Ctrl+Rキーを押すと黄色い線が表示されますが、この線がカットされる方向を示しています。

方向が決まったら、左クリックで確定してください。次に、マウスのホイールを回すと分割数を変更可能です。
さらに、左クリックで分割数を確定後、マウスをスライドすることで、追加されるループの位置が前後に移動します。

位置が決まったら、再度左クリックで確定してください。これにより、オブジェクトを一周する形で、頂点と辺が追加されます。
また、Blenderループカットを活用したモデリング方法について知りたい方は、以下の記事を参考にしてください。Blenderで鏡餅の3Dモデルを作成する方法を例に、モデリングの全体的な流れを丁寧に解説しています。ほかにも、Blenderのモデリングのコツも紹介しているので、チュートリアル記事として活用できるでしょう。
②ナイフ
Blenderのナイフは、メッシュを自由な位置でカットできる機能です。ループカットでは対応できない複雑な形状や頂点や辺を追加したいときによく使用されます。
ナイフを使うには、編集モードでKキーを押します。するとナイフモードに切り替わりカット操作ができるようになります。
カットしたい箇所をクリックして点を打ち、点と点をつなぐように操作することで、任意のラインでメッシュを切り分けることが可能です。

カットしたいラインをすべて指定できたら、Enterキーを押して確定します。
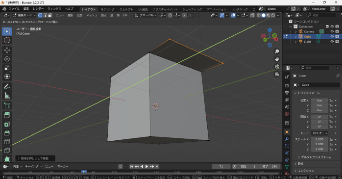
③押し出し
Blenderの押し出しは、既存の頂点・辺・面を基準に、新しい形状を伸ばして作成する機能です。立体的な構造を作る際には欠かせない操作です。
まず、押し出したい頂点、もしくは辺や面を選択しましょう。その状態で、Eキーを押し、マウスを動かすことで選択部分がそのまま引き延ばされるように新しい形状が作られます。

左クリックで押し出し場所が確定します。また、X・Y・Zキーを併用することで、押し出す方向を軸に沿って制限可能です。これにより、意図しない方向へのズレを防ぎ、正確な形状を作りやすくなります。
また、Blender基礎セミナーでは、ポリゴンモデリングのやり方やノードを使った複雑なマテリアル設定、アドオンを使ったアニメーション作成など、実践的な内容を学べます。Blenderの学習をなにから始めたらいいのか迷っている方は、ぜひ以下のリンクから詳細をチェックしてみてください。
セミナー名 Blender基礎セミナー 運営元 GETT Proskill(ゲット プロスキル) 価格(税込) 29,700円〜 開催期間 2日間 受講形式 対面(東京・名古屋・大阪)・ライブウェビナー・eラーニング
Blenderで頂点を結合する方法のまとめ
今回は、Blenderで頂点を結合するやり方を紹介しました。Blenderの仕様を理解し、適切に活用することでモデリングの効率が向上します。
また、ループカットやナイフ、押し出しといった機能を活用することで、形状の調整やディテールの追加がより柔軟に行えるようになります。これらの機能を組み合わせて使いこなすことで、作業効率だけでなく、モデリング全体の完成度も高まるでしょう。
