3Dプリンターで出力する3Dモデルや、リアルなCGアニメーション作成ができるBlenderは、誰でも無料でインストールができます。本記事では、Blenderのインストール方法を画像付きでわかりやすく解説します。
また、Blenderのインストールに必要なパソコンのスペックや、インストールしたBlenderを日本語化する方法なども紹介しているので、ぜひ最後までご覧ください。
Blenderとは
Blender(ブレンダー)は、3DCG制作が行える専門的なソフトです。モデリングやレンダリング、アニメーションなどの機能がまとめて搭載されているため、Blenderをインストールすることで幅広い制作に対応できます。
世界中でインストールされており、3DCG業界では高いシェアを誇るのが特徴です。また、アドオンも豊富に用意されているため、インストール後でも機能を追加しながら利用できます。
さらに、UIがシンプルなので、初心者が扱いやすいのも嬉しいポイントです。
Blenderには活発なオンラインコミュニティがある
Blenderには、活発なオンラインコミュニティが存在しています。世界中のユーザーが参加しており、初心者から経験者まで幅広い層が情報交換を行っています。
これらのコミュニティを利用することで、制作した作品や知識を共有できます。分からない点を質問しやすい環境が整っているため、独学でもスキルを高めやすいでしょう。
Blenderは無料でインストールできる?
Blenderは、オープンソースで提供されている3DCGソフトです。誰でも無料でインストールができ、商用利用も自由に行えるため、個人の制作活動からビジネス用途まで幅広く活用されています。高機能でありながら利用にあたって費用がかからない点は、多くのクリエイターに支持されている理由の一つです。
Blenderが無料でインストールできるのは、開発者に寄付を募っているためです。寄付すると金額に応じた特典を得られるので、クラウドファンディングに近い仕組みで運営されているといえます。
Blenderのインストールに必要なパソコンのシステム要件
Blenderをインストールして快適に使用するには、以下のシステム要件を満たしたパソコンを選択する必要があります。
| 最低スペック | 推奨スペック | |
| OS | Windows 8.1(64-bit) | Windows 11 |
| CPU | SSE4.2対応の4コアCPU | 8コア |
| メモリ | 8GB | 32GB |
| GPU | OpenGL4.3およびVulkan1.3対応の2GB VRAM | 8GB VRAM |
最低要件は基本的な作業を行うための環境であり、Blenderをインストールして動作を確認する程度であれば十分な構成といえます。一方で、3Dモデリングやレンダリングを快適に行う場合は、推奨要件を満たすパソコンを選択するようにしましょう。
また、Blenderをインストールしてもなにから始めてよいか迷ってしまう方は珍しくありません。Blender基礎セミナーでは、そんなBlender初心者が迷わずスキルアップできる体系的なカリキュラムが組まれています。Blenderを基礎からしっかり学びたい方は、ぜひこちらのセミナーもチェックしてみてください。
Blenderのインストール方法
実際に、Blenderをお使いのパソコンにインストールするための以下の手順について解説します。
- Blenderの公式サイトにアクセスする
- Blenderをインストールする
一つずつ解説しているので、一緒にインストールの手順を進めてみてください。
①Blenderの公式サイトにアクセスする
Blenderを使うには、公式サイトからソフトをインストールする必要があります。まず、こちらのリンクからBlenderの公式サイトにアクセスしましょう。
トップページにはダウンロードに関する案内があり、「Download Blender 5.0」のボタンをクリックすることで、Blenderがダウンロードできます。

なお、ここに表示されているバージョンは、アクセスする時期によって異なります。
ダウンロードページに進むと、使用しているパソコンのOSに適した「Download Blender」というダウンロードリンクが表示されるので、問題なければそのままクリックしましょう。

もし、異なる種類のBlenderをインストールしたい場合は、プルダウンメニューから任意のBlenderを選択することも可能です。ダウンロードが完了したら、ファイルを開いてインストーラーを起動してください。
②Blenderをインストールする
インストーラーを起動すると「Welcome to the Blender Setup Wizard」が表示されるので「Next」をクリックします。

続いて、保存先の設定が開くので、変更しない場合はそのまま「Next」をクリックしてください。

「Change…」のボタンをクリックすると、インストール場所を自由に変更できます。最後に「Install」をクリックしたらBlenderのインストールは完了です。

また、Blenderと同じ3DCGソフトとして高いシェアを誇るのがMayaです。以下の記事では、BlenderとMayaの違いについて解説しています。また、Mayaのインストール方法も紹介しているので、気になる方はぜひこちらもあわせてチェックしてみてください。
インストールしたBlenderを起動する方法
インストールしたBlenderは、スタートメニューから起動できます。Blenderを起動すると以下のような画面になります。

「New File」から「General」をクリックすると新規プロジェクトが開き、デフォルトで立方体が一つ表示されます。

インストール後は実際にプロジェクトを作ってみて、問題なく動作するか確認しておきましょう。
また、起動したBlenderは画面左上の「File」から「Quit」をクリックすると終了できます。保存する場合は「Save」を、保存しない場合は「Don’t Save」を選択しましょう。
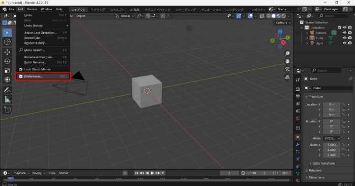
インストールしたBlenderを日本語化する方法
Blenderがインストールできたら、設定を日本語に変更してわかりやすいUIに変更しましょう。インストールしたBlenderを日本語化する方法は以下のとおりです。
- インストールしたBlenderを起動する
- 上部メニューの「Edit」から「Preferences」を開く

- 左側メニューの「Interface」を開く
- 「Language」を「Japanese(日本語)」に変更する

Blenderをインストール直後に日本語表示に変更することで、操作内容を直感的に理解しやすくなります。専門用語が多いBlenderでは、英語表記のままだと機能の意味を調べる手間が増えますが、日本語化することで作業の流れを把握しやすくなるでしょう。
また、Blenderをインストールして日本語化まで終わった方は、Blender基礎セミナーを利用してBlenderの基本的な学び方を学ぶのがおすすめです。Blender基礎セミナーでは、モデリングやテクスチャリングなど、3DCG制作で欠かせないスキルを網羅的に学べます。基礎を固めて着実にスキルアップしたい方は、ぜひ詳細をチェックしてみてください。
セミナー名 Blender基礎セミナー 運営元 GETT Proskill(ゲット プロスキル) 価格(税込) 29,700円〜 開催期間 2日間 受講形式 対面(東京・名古屋・大阪)・ライブウェビナー・eラーニング
インストールしたBlenderにオブジェクトを追加する方法

Blenderでは、オブジェクトを重ねながらモデルを作成していきます。Blenderでオブジェクトを追加する方法は以下の2つがあります。
- Shift+Aキーの「メッシュ」から追加したいオブジェクトを選択する
- 画面上部の「追加」の「メッシュ」から追加したいオブジェクトを選択する
基本的には、ショートカットキーを積極的に使う方が作業の時短につながります。オブジェクトには、平面や立方体、円などさまざまな形状があるので、作りたいモデルに合わせてオブジェクトを選択しましょう。
Blenderのインストール後に確認したい画面構成
Blenderは、以下のような画面構成をしています。
- トップバー
- 3Dビューポート
- アウトライナー
- プロパティ
- タイムライン
Blenderのインストール後、さまざまな機能をスムーズに扱えるようになるために、これらの画面構成について確認しておきましょう。
①トップバー

トップバーには、ファイルの保存や画像のレンダリングができるヘッダーメニューや、作業内容に応じて画面を切り替えられるワークスペースが配置されています。
Blenderの基本的な編集機能が集約されているエリアです。
②3Dビューポート

3Dビューポートは、Blenderの画面のほとんどを占めるメインの領域です。3Dモデルの作成や編集、アニメーションの動きの確認など、ほとんどの作業を3Dビューポートで行います。
初期状態では、立方体のオブジェクトとカメラ、ライトが配置されています。
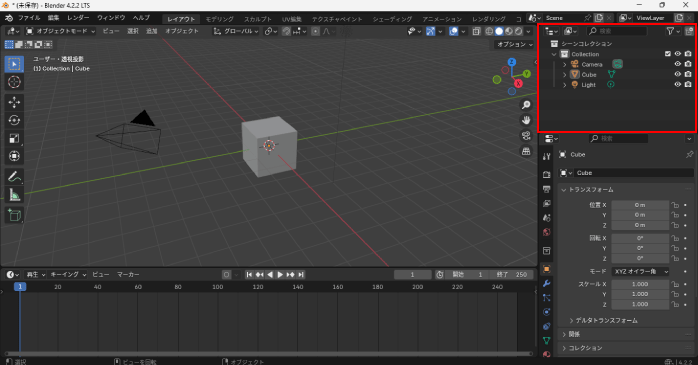
③アウトライナー

アウトライナーは、画面右上にある領域です。シーン内に配置されているオブジェクトが一覧で表示されており、オブジェクトの管理に使用されます。
名前の変更や表示・非表示の切り替えができるため、複雑なシーンを整理する際に役立ちます。
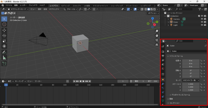
④プロパティ

プロパティは、オブジェクトやシーンの詳細設定を行う領域です。選択しているオブジェクトの形状やマテリアル、ライトなどを細かく調整できます。
パネル左側にあるアイコンのタブを切り替えることで、さまざまな項目の編集ができるようになります。
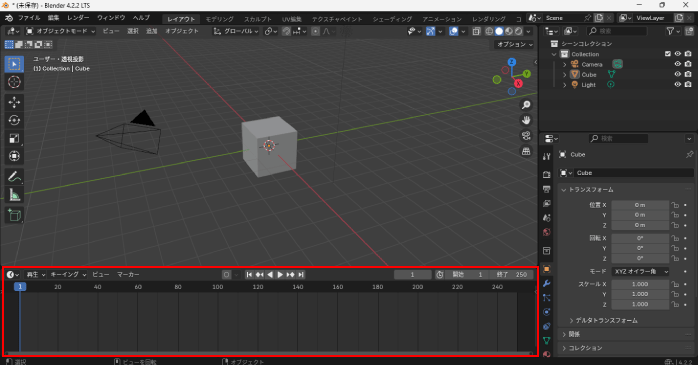
⑤タイムライン

タイムラインは、画面下部にある領域です。アニメーションを作成する際に使用され、フレームごとに動きを設定できます。
また、以下の記事では、Blenderで作成したアニメーションをレンダリングするステップについて解説しています。3Dモデルだけでなく、アニメーションにも興味のある方は、ぜひこちらの記事もあわせてチェックしてみてください。
Blenderをインストールする方法のまとめ
今回は、Blenderをインストールする方法について紹介しました。Blenderは、無料でインストールでき、商用利用も可能な高機能3DCGソフトです。
モデリングやレンダリング、アニメーション制作まで幅広く対応しており、初心者から上級者まで活用されています。公式サイトから簡単にインストールできるため、誰でも手軽に利用できます。
コストをかけずに3DCG制作を行いたい方は、ぜひBlenderをインストールするところから始めてみてください。

